国家开发银行生源地信用助学贷款新政策
2021年9月10日,财政部、教育部、人民银行、银保监会联合发布《关于进一步完善国家助学贷款政策的通知》。
近年来,国家助学贷款工作取得了显著成效,对资助高校家庭经济困难学生顺利完成学业发挥了重要作用。为进一步提升国家助学贷款政策实施效果,《通知》明确:
一、国家助学贷款额度和使用范围
学生应根据实际情况申请国家助学贷款额度,全日制普通本专科学生(含第二学士学位、高职学生、预科生,下同)每人每年申请贷款额度由不超过8000元提高至不超过12000元;全日制研究生每人每年申请贷款额度由不超过12000元提高至不超过16000元。学生申请的国家助学贷款应优先用于支付在校期间学费和住宿费,超出部分可用于弥补日常生活费。国家助学贷款承办银行要加强贷款及其使用范围审查,合理确定学生助学贷款金额。各高校要引导学生勤俭节约,努力向学、学以致用,增强就业和报效国家、服务社会能力。
二、生源地信用助学贷款风险补偿金
生源地信用助学贷款工作继续以国家开发银行为主承办,鼓励其他银行业金融机构开展生源地信用助学贷款业务。
(一)风险补偿金比例。
风险补偿金比例按当年贷款发生额的5%确定。风险补偿金比例根据经济社会发展状况适时进行调整。风险补偿金由中央和地方分担,具体分担比例按照教育领域中央与地方财政事权和支出责任划分改革方案执行。
(二)风险补偿金管理。
国家开发银行收到风险补偿金,应确认为递延收益,待核销生源地信用助学贷款损失时,计入当期损益;已核销的生源地信用助学贷款损失,以后又收回的,相应回拨递延收益。风险补偿金若低于生源地信用助学贷款损失,不足部分由国家开发银行承担;若超出生源地信用助学贷款损失,超出部分由国家开发银行按规定进行结余奖励返还。有关会计处理按照国家统一的会计制度执行。
国家开发银行应根据国家有关规定制定核销贷款损失的办法,报财政部、教育部、人民银行、银保监会备案。
风险补偿金管理办法由财政部、教育部根据此通知进行修订。
(三)风险补偿金存量资金。
风险补偿金存量资金按照分省(自治区、直辖市、计划单列市,下同)核算的原则,统筹用于支付以后年度中央财政和地方财政应承担的生源地信用助学贷款贴息,直至风险补偿金存量资金规模降至当年贷款余额的5%。
省级财政、教育部门每年1月31日前,将上一年度风险补偿金存量资金使用情况和本年度风险补偿金存量资金用于贴息的预算安排情况,报财政部、教育部备案,并抄送全国学生资助管理中心。
国家开发银行以外的其他银行业金融机构办理的生源地信用助学贷款实行递延收益方式管理且有风险补偿金存量资金的,参照上述办法管理和使用风险补偿金存量资金。
(四)其他事项。
其他银行业金融机构开展生源地信用助学贷款业务的,风险补偿金管理由各省财政、教育、人民银行、银保监部门与该金融机构根据实际情况确定,生源地信用助学贷款损失超出风险补偿金部分由该金融机构承担。各省生源地信用助学贷款风险补偿金,中央财政按照不高于当年贷款发生额的5%和规定的分担比例承担,超过5%的部分全部由地方财政自行承担。已经与其他银行业金融机构开展生源地信用助学贷款业务的省份,应加强与相关金融机构沟通协商,确保生源地信用助学贷款工作平稳有序开展。
此前规定与本通知不一致的,以本通知为准。本通知未规定事项,按照原政策执行。
本通知自2021年秋季学期起施行。
附:【续贷】远程续贷操作指南
1、登陆学生在线服务系统https://www.csls.cdb.com.cn
手机登录注意事项:
(1)同一个手机号每天发送验证码次数限制在5次,超过次数后,需明天再操作;
(2)验证码收到后,有效期5分钟,过期失效;
(3)验证码收到后,在有效期内,输入次数错误超过3次,验证码失效;

2、登录在线系统后,点击“申请贷款”。

3、续贷学生点击‘贷款申请’,会弹出短信验证界面。


注:该步操作为强制性操作,确保学生操作手机号码与系统所留手机号码保持一致,后续贷款申请成功短信和回执验证码短信均发送到该手机号码。
4、通过验证后点击“确定”会进入续贷申请界面。
注:该部分内容学生进行贷款金额填写、贷款年限选择、续贷申明填写(务必按要求填写,填写内容不适或不合要求可由县资助中心老师将该学生本次申请审核退回)。
5、填写贷款基本信息后,点击“下一步”进入共同借款人信息界面。
注:选择共同借款人,系统会自动载入您的历史共同借款人,此时学生可以选择历史共同借款人中的一位,如果想新增一位共同借款人需要到资助中心现场新增。
6、填写共同借款人信息后,点击“下一步”对贷款资料进行确认。
7、确认贷款资料无误,点击“下一步”提交贷款材料,系统弹出“贷款申请资料保存成功”,并提示贷款签订方式选择。
8、选择‘网上签订合同’,弹出远程受理协议页面。
注:点击拒绝后则返回“请选择您的贷款签订方式”,续贷学生可以重新选择“资助中心现场签订合同”进行线下办理。
9、同意远程受理协议,进入合同预览页面。
注:合同预览(部分截取),点击“确定”进入身份认证授权界面
10、系统弹出“身份认证授权”窗口,自动生成该笔贷款申请支付宝身份验证所需二维码。
注:使用支付宝APP扫描二维码并开展身份认证期间,要保持生源地学生在线系统身份认证窗口保持前台开启状态。
11、学生需使用手机支付宝APP扫描二维码,扫描完成后,自动跳转国家开发银行生源地助学贷款续贷实人认证专用通道,学生需按照提示流程进行身份认证授权

12、在手机支付宝客户端完成身份认证认证后,返回生源地学生在线系统,点击“我已完成身份认证,点击查询”按钮。
注:如身份认证失败,请按照以下步骤操作
1、认证失败合同卡片上会有提示可点击按钮重新选择
2、退出当前窗口,点击合同卡片上的“待网上签订合同”按钮重新走一遍流程。
3、为了防止续贷学生重复生成大量二维码数据造成系统拥堵,二维码生成时间间隔2分钟以上。
4、确实无法通过身份验证,学生可选取“资助中心现场签订合同”进行线下贷款办理操作。
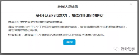
13、身份认证完成
14、远程贷款申请提交成功后,返回我的贷款查看贷款申请卡片状态,已刷新为远程贷款申请已提交,耐心等待老师审批受理即可。
注:
(1)因为个人原因想转为现场签订合同或修改贷款申请信息,可以点击X图标删除贷款申请,重新申请贷款。
(2)远程贷款申请无需导出申请表,无需到现场资助中心办理
(3)如需修改贷款合同,进入我的贷款功能,会显示用户所有贷款合同卡片。
找到申请贷款合同的卡片修改贷款申请信息。也可通过修改重新选择签订方式。
15、贷款申请进度查询
申请完贷款后,首页会显示贷款进度条,显示该贷款申请的进度,申请进度主要有5个节点分别为:在线提交、现场受理、审批中、审批通过、发放到高校。
当县资助中心老师审核成功后,会给续贷学生发送贷款办理成功与回执验证码短信,续贷学生可登陆学生在线系统查看并打印电子合同和贷款受理证明。
16、使用手机支付宝APP扫描二维码,认证失败结果页面及可能的原因。
(1)续贷认证失败情况一
续贷认证失败提示“扫描二维码失败刷新PC网站二维码,请用支付宝APP再次扫码完成身份验证”,并提示用户联系国开行,学生需按照采取以下操作:
a、扫描二维码无效(二维码过期或者重复认证),返回生源地学生在线系统重新生成二维码开展后续操作。
b、贷款申请不存在,按生源地学生在线系统提示开展续贷申请操作。
(2)续贷认证失败情况二
续贷认证失败提示“学生人脸无法识别”,说明支付宝端判定学生人(支付宝账户)、证(身份证)、脸(实人识别)三者信息不一致。
续贷学生可返回生源地学生在线系统重新生成二维码并支付宝APP扫码后再次扫脸验证。如反复不成功,则需按照提示去资助中心现场办理。
(3)续贷认证失败情况三
异常报错场景,包括人脸识别或者系统中的异常,此页面是支付宝端出现问题,续贷学生可按照要求重新扫描二维码进行人脸认证。
(3)续贷认证失败情况四
续贷认证失败提示“系统出错”,一般属于接口报错,问题提交后总行会协调支付宝开展问题查找与修复,可告知学生等待处理结果或直接转线下处理